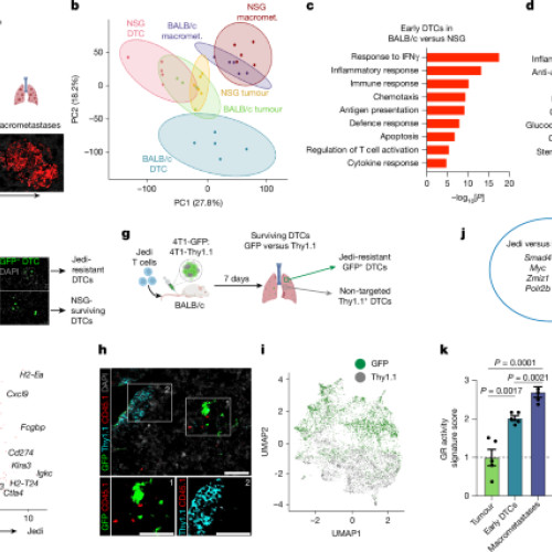
Un ax glucocorticoid–FAS controlează evaziunea imunitară în timpul semănării metastatice
Metastaza este principala cauză de deces pentru pacienții cu cancer de sân triplu negativ și alte malignități solide. Potrivit nature.com, studiul recent a identificat mecanismele prin care celulele tumorale diseminate întâmpină imunitatea anti-tumorală după semănarea într-un nou organ.