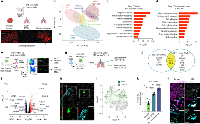
Guvernul permite majorarea prețurilor în contractele cu statul pentru a preveni blocajele în proiecte

Guvernul permite majorarea prețurilor în contractele cu statul pentru a preveni blocajele în proiecte

Guvernul a decis să autorizeze creșterea prețurilor în contractele încheiate cu statul, o măsură menită să ajute implementarea proiectelor, în special cele cu finanțare europeană în domeniul infrastructurii, potrivit Realitatea Plus. Astfel...

10 ore în urmă Informare – nivel 30
Guvernul permite majorarea prețurilor în contractele cu statul pentru a preveni blocajele în proiecte

Guvernul permite majorarea prețurilor în contractele cu statul pentru a preveni blocajele în proiecte

Guvernul a decis să autorizeze creșterea prețurilor în contractele încheiate cu statul, o măsură menită să ajute implementarea proiectelor, în special cele cu finanțare europeană în domeniul infrastructurii, potrivit Realitatea Plus. Astfel, costurile inițiale ale contractelor pot fi ajustate în funcție de creșterile la materiale și utilități.
Ialomita
Ștefan Țintă respinge acuzațiile USR privind votul europarlamentarilor PSD asupra acordului UE-Mercosur

Ștefan Țintă respinge acuzațiile USR privind votul europarlamentarilor PSD asupra acordului UE-Mercosur

Parlamentarul social-democrat de Ialomița, Ștefan Țintă, reacționează ferm la criticile USR care susțin fals că europarlamentarii PSD ar fi votat acordul comercial UE-Mercosur ce dăunează fermierilor români. El explică detalii esențiale des...

15 ore în urmă Informare – nivel 40
Ștefan Țintă respinge acuzațiile USR privind votul europarlamentarilor PSD asupra acordului UE-Mercosur

Ștefan Țintă respinge acuzațiile USR privind votul europarlamentarilor PSD asupra acordului UE-Mercosur

Parlamentarul social-democrat de Ialomița, Ștefan Țintă, reacționează ferm la criticile USR care susțin fals că europarlamentarii PSD ar fi votat acordul comercial UE-Mercosur ce dăunează fermierilor români. El explică detalii esențiale despre procesul votului și subliniază că informațiile oficiale ale Parlamentului European infirmă aceste acuzații, potrivit unei postări pe Facebook.
Ialomita
Unirea Slobozia pierde cu 1-3 în fața UTA Arad în primul meci oficial de SuperLigă la Slobozia

Unirea Slobozia pierde cu 1-3 în fața UTA Arad în primul meci oficial de SuperLigă la Slobozia

Unirea Slobozia a fost învinsă de UTA Arad cu scorul de 1-3, într-un meci disputat la Slobozia în fața a circa 3.000 de spectatori, marcând astfel debutul oficial al echipei în SuperLigă pe teren propriu. Confruntarea a fost marcată de emoț...

1 zi în urmă Informare – nivel 35
Unirea Slobozia pierde cu 1-3 în fața UTA Arad în primul meci oficial de SuperLigă la Slobozia

Unirea Slobozia pierde cu 1-3 în fața UTA Arad în primul meci oficial de SuperLigă la Slobozia

Unirea Slobozia a fost învinsă de UTA Arad cu scorul de 1-3, într-un meci disputat la Slobozia în fața a circa 3.000 de spectatori, marcând astfel debutul oficial al echipei în SuperLigă pe teren propriu. Confruntarea a fost marcată de emoții și răsturnări de situație, însă formația oaspete a reușit să se impună printr-un joc eficient pe faza ofensivă.
Ialomita
Ialomița va avea temperaturi negative sub cod galben de ger până luni dimineață

Ialomița va avea temperaturi negative sub cod galben de ger până luni dimineață

Administrația Națională de Meteorologie anunță cod galben de ger și temperaturi extrem de scăzute pentru majoritatea județelor din țară, inclusiv pentru Ialomița. Conform prognozei meteo, până luni, 19 ianuarie, ora 10.00, vor fi menținute...

2 zile în urmă Avertizare – nivel 60
Ialomița va avea temperaturi negative sub cod galben de ger până luni dimineață

Ialomița va avea temperaturi negative sub cod galben de ger până luni dimineață

Administrația Națională de Meteorologie anunță cod galben de ger și temperaturi extrem de scăzute pentru majoritatea județelor din țară, inclusiv pentru Ialomița. Conform prognozei meteo, până luni, 19 ianuarie, ora 10.00, vor fi menținute temperaturi sub zero grade în această zonă, semnalând o perioadă de vreme geroasă în regiunea sud-estică a României.
Ialomita
Unirea Slobozia joacă primul meci în SuperLigă pe stadionul „1 Mai” din oraș

Unirea Slobozia joacă primul meci în SuperLigă pe stadionul „1 Mai” din oraș

Unirea Slobozia va susține un meci istoric în etapa a 22-a din SuperLigă, evoluând pentru prima dată după promovare pe Stadionul Municipal „1 Mai”. Partida contra formației UTA Arad, pregătită de Adrian Mihalcea, se anunță cu tribunele plin...

3 zile în urmă Informare – nivel 45
Unirea Slobozia joacă primul meci în SuperLigă pe stadionul „1 Mai” din oraș

Unirea Slobozia joacă primul meci în SuperLigă pe stadionul „1 Mai” din oraș

Unirea Slobozia va susține un meci istoric în etapa a 22-a din SuperLigă, evoluând pentru prima dată după promovare pe Stadionul Municipal „1 Mai”. Partida contra formației UTA Arad, pregătită de Adrian Mihalcea, se anunță cu tribunele pline, iar echipa locală este hotărâtă să-și impresioneze suporterii, conform declarațiilor antrenorului Jean Vlădoiu.
Ialomita
Cristian Gavrilă aduce medalia de bronz pentru CSM Unirea Slobozia la Campionatul Național de scrimă

Cristian Gavrilă aduce medalia de bronz pentru CSM Unirea Slobozia la Campionatul Național de scrimă

În 2026, secția de scrimă a Clubului Sportiv Municipal UNIREA Slobozia a obținut prima medalie a anului prin performanța lui Cristian Gavrilă. El a câștigat bronzul la proba de sabie masculin la Campionatul Național de scrimă pentru juniori...

1 săptămână în urmă Informare – nivel 25
Cristian Gavrilă aduce medalia de bronz pentru CSM Unirea Slobozia la Campionatul Național de scrimă

Cristian Gavrilă aduce medalia de bronz pentru CSM Unirea Slobozia la Campionatul Național de scrimă

În 2026, secția de scrimă a Clubului Sportiv Municipal UNIREA Slobozia a obținut prima medalie a anului prin performanța lui Cristian Gavrilă. El a câștigat bronzul la proba de sabie masculin la Campionatul Național de scrimă pentru juniori, o realizare notabilă care reflectă pregătirea sa și dedicarea echipei.
Ialomita
Polițiștii din Ialomița au găsit un autoturism furat din Italia în curtea unui tânăr din Țăndărei

Polițiștii din Ialomița au găsit un autoturism furat din Italia în curtea unui tânăr din Țăndărei

Un autoturism căutat de autoritățile italiene a fost găsit în posesia unui tânăr de 25 de ani din Țăndărei, anunță IPJ Ialomița. Mașina, cu o valoare de aproximativ 80.000 de euro, fusese semnalată ca furată în 2025 în Italia. Descoperirea...

1 săptămână în urmă Informare – nivel 40
Polițiștii din Ialomița au găsit un autoturism furat din Italia în curtea unui tânăr din Țăndărei

Polițiștii din Ialomița au găsit un autoturism furat din Italia în curtea unui tânăr din Țăndărei

Un autoturism căutat de autoritățile italiene a fost găsit în posesia unui tânăr de 25 de ani din Țăndărei, anunță IPJ Ialomița. Mașina, cu o valoare de aproximativ 80.000 de euro, fusese semnalată ca furată în 2025 în Italia.
Ialomita
Meteorologii avertizează pentru ger puternic și temperaturi foarte scăzute în județul Ialomița

Meteorologii avertizează pentru ger puternic și temperaturi foarte scăzute în județul Ialomița

Administrația Națională de Meteorologie a emis un avertisment meteorologic valabil începând cu seara zilei de 12 ianuarie, ora 20.00, și până dimineața de 13 ianuarie, ora 10.00, care vizează și județul Ialomița. În acest interval, sunt pro...

1 săptămână în urmă Avertizare – nivel 60
Meteorologii avertizează pentru ger puternic și temperaturi foarte scăzute în județul Ialomița

Meteorologii avertizează pentru ger puternic și temperaturi foarte scăzute în județul Ialomița

Administrația Națională de Meteorologie a emis un avertisment meteorologic valabil începând cu seara zilei de 12 ianuarie, ora 20.00, și până dimineața de 13 ianuarie, ora 10.00, care vizează și județul Ialomița. În acest interval, sunt prognozate temperaturi mult sub limita obișnuită și ger în majoritatea regiunilor țării, potrivit ANM.
Ialomita
Unirea Slobozia revine pe teren propriu cu meci amical la stadionul „1 Mai”

Unirea Slobozia revine pe teren propriu cu meci amical la stadionul „1 Mai”

Unirea Slobozia a încheiat perioada de pregătire de iarnă cu un meci amical împotriva echipei Oțelul Galați, disputat pe Stadionul Municipal „1 Mai”. Conform datelor oferite de club, peste 3.500 de spectatori au asistat la această întâlnire...

1 săptămână în urmă Informare – nivel 30
Unirea Slobozia revine pe teren propriu cu meci amical la stadionul „1 Mai”

Unirea Slobozia revine pe teren propriu cu meci amical la stadionul „1 Mai”

Unirea Slobozia a încheiat perioada de pregătire de iarnă cu un meci amical împotriva echipei Oțelul Galați, disputat pe Stadionul Municipal „1 Mai”. Conform datelor oferite de club, peste 3.500 de spectatori au asistat la această întâlnire sportivă, marcând astfel revenirea echipei pe teren propriu după mai bine de 600 de zile.
Ialomita
Județul Ialomița va fi afectat de ninsori și viscol cu depunere consistentă de zăpadă

Județul Ialomița va fi afectat de ninsori și viscol cu depunere consistentă de zăpadă

În următoarele ore, jumătatea de est a județului Ialomița va trece prin condiții meteo severe, cu precipitații semnificative cantitativ, predominant ninsori și viscol, notează autoritățile locale. Se estimează că stratul de zăpadă va ajunge...

1 săptămână în urmă Avertizare – nivel 65
Județul Ialomița va fi afectat de ninsori și viscol cu depunere consistentă de zăpadă

Județul Ialomița va fi afectat de ninsori și viscol cu depunere consistentă de zăpadă

În următoarele ore, jumătatea de est a județului Ialomița va trece prin condiții meteo severe, cu precipitații semnificative cantitativ, predominant ninsori și viscol, notează autoritățile locale. Se estimează că stratul de zăpadă va ajunge la 10 – 15 centimetri, aducând dificultăți în trafic și posibile perturbări.
Ialomita
Unirea Slobozia reia meciurile pe Stadionul Municipal „1 Mai” cu un amical împotriva Oțelului Galați

Unirea Slobozia reia meciurile pe Stadionul Municipal „1 Mai” cu un amical împotriva Oțelului Galați

Unirea Slobozia revine pe teren propriu după o pauză de peste un an și jumătate, anunță clubul, și încheie perioada de pregătire de iarnă cu un meci amical împotriva formației Oțelul Galați. Partida va avea loc pe noua suprafață de joc hibr...

1 săptămână în urmă Informare – nivel 35
Unirea Slobozia reia meciurile pe Stadionul Municipal „1 Mai” cu un amical împotriva Oțelului Galați

Unirea Slobozia reia meciurile pe Stadionul Municipal „1 Mai” cu un amical împotriva Oțelului Galați

Unirea Slobozia revine pe teren propriu după o pauză de peste un an și jumătate, anunță clubul, și încheie perioada de pregătire de iarnă cu un meci amical împotriva formației Oțelul Galați. Partida va avea loc pe noua suprafață de joc hibridă a Stadionului Municipal „1 Mai”, care oferă condiții comparabile cu cele mai mari stadioane din România.
Ialomita
Consiliul Județean Ialomița discută utilizarea excedentului bugetar pentru 2025

Consiliul Județean Ialomița discută utilizarea excedentului bugetar pentru 2025

Consiliul Județean Ialomița convoacă o ședință extraordinară online pe 13 ianuarie 2026 pentru a dezbate și aproba modul de utilizare a excedentului bugetar rezultat la finalul anului 2025. Potrivit %source%, întâlnirea este deschisă public...

1 săptămână în urmă Informare – nivel 25
Consiliul Județean Ialomița discută utilizarea excedentului bugetar pentru 2025

Consiliul Județean Ialomița discută utilizarea excedentului bugetar pentru 2025

Consiliul Județean Ialomița convoacă o ședință extraordinară online pe 13 ianuarie 2026 pentru a dezbate și aproba modul de utilizare a excedentului bugetar rezultat la finalul anului 2025. Potrivit %source%, întâlnirea este deschisă publicului și se va desfășura începând cu ora 11:00.
Ialomita
Se încarcă mai multe știri…
Acasa Recente Radio Județe